GreenChip SMPS初级侧控制IC,带有QR/DCM操作
设计文件
收到完整的详细信息。 请参阅产品足迹及更多信息 电子CAD文件.
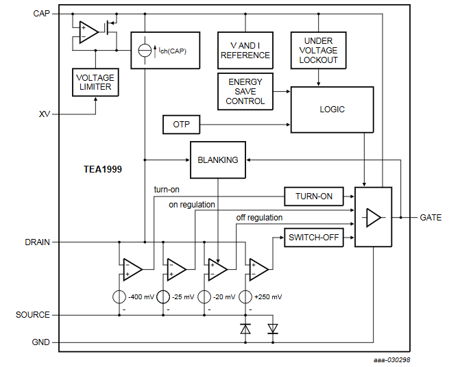
TEA1999TS是适用于开关电源的新一代同步整流器(SR)控制器IC系列中的一员,采用自适应栅极驱动器,可在任何负载下实现最高效率。
TEA1999TS是一款专门用于返驰转换器次级侧同步整流的控制器IC。它集成了感测级和驱动器级,用来驱动SR MOSFET,而SR MOSFET对次级变压器绕组的输出进行整流。
TEA1999TS可以为低输出电压的电池充电应用或高侧整流应用生成自己的电源电压。
TEA1999TS采用硅绝缘(SOI)工艺制成。
|
|
|
|
|
|
|
|---|---|---|---|---|---|
|
|
|
|
|
|
|
|
|
|
|
|
|
|
|
|
|
|
|
|
|
|
|
|
|
|
|
|
|
|
|
|
|
|
|
|
|
|
|
|
|
|
|
|
|
|
|
|
|
|
|
|
|
|
|
|
|
|
|
|
|
|
|
|
|
|
|
|
|
|
快速参考恩智浦 文档类别
4 文件
紧凑列表
安全文件正在加载,请稍等
1 硬件产品

1 硬件产品

要查找支持该产品的其他合作伙伴产品,请访问我们的 合作伙伴市场.