包装信息 (4)
培训资料 (1)
-
DesignCon 2003 TecForum I²C-Bus Overview[DESIGN_CON_2003_TECFORUM_I2C_B_1]
封装信息 (3)
应用笔记 (3)
支持信息 (1)
-
Footprint for reflow soldering[SO-SOJ-REFLOW]
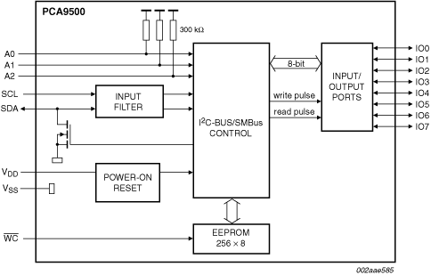
PCA9500是一款8位I/O扩展器,带有板载2-kbit EEPROM。
I/O扩展器的八个准双向数据引脚可独立分配为输入或输出以监视板卡电平状态或激活诸如LED等指示器件。系统主器件按与PCF8574相同的方式写入I/O配置引脚。每个输入或输出的数据保留在对应的输入或输出寄存器中。系统主器件可读取所有寄存器。
EEPROM可用于储存错误代码或板卡制造数据以便应用软件读回进行诊断,EEPROM包含在I/O扩展器封装内。
PCA9500有3个带有内部上拉电阻的地址引脚,允许最多8个器件共享共用的两线I²C软件协议串行数据总线。固定的GPIO I²C总线地址与PCF8574的相同而固定的EEPROM I²C总线地址与PCF8582C-2的相同,因此PCA9500看似是总线主器件的两个独立器件。
PCA9500支持热插入以便在背板系统上使用移动卡。
对于需要大量器件共享同一I²C总线或需要中断输出的系统,PCA9501可替代功能类似的PCA9500。

|
|
|
|
|
|
|
|---|---|---|---|---|---|
|
|
|
|
|
|
|
|
|
|
|
|
|
|
|
|
|
|
|
|
|
|
|
|
|
|
|
|
|
|
|
|
|
|
|
|
|
|
|
|
|
|
|
|
|
|
|
|
|
|
|
|
|
|
|
|
|
|
|
|
|
|
|
|
|
|
|
|
|
|
快速参考恩智浦 文档类别
1-10 / 16 文件
紧凑列表
安全文件正在加载,请稍等