微型实时时钟/日历,提供闹钟功能、电池切换、时间戳输入和I²C总线

滚动图片以放大

框图

选择框图:

PCF85263A

PCF85263A Block Diagram

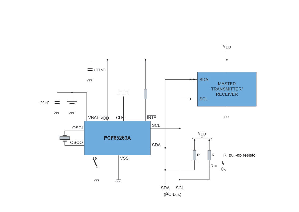
PCF85263A应用

PCF85263A Application Diagram

特性

主要特性

  • UL认证的组件(PCF85263ATL)
  • 基于32.768kHz石英晶体提供年、月、日、周、时、分、秒和百分之一秒
  • 已用时间计数的秒表模式。从百分之一秒到999999小时
  • 两个独立的闹钟
  • 备用电池电路
  • 看门狗定时器
  • 3个时间戳寄存器
  • 两个独立的中断发生器以及每秒、每分钟或每小时预定义的中断
  • 通过可编程偏移寄存器进行频率调整
  • 时钟工作电压:0.9V至5.5V
  • 低电流:典型值为0.28μA(VDD=3.0V且Tamb=25°C时)
  • 400kHz双线路I²C总线接口(VDD=1.8V至5.5V时)
  • 外设器件的可编程时钟输出(32.768kHz、16.384kHz、8.192kHz、4.096kHz、2.048kHz、1.024kHz和1Hz)
  • 用于多种石英的可配置振荡器电路:CL=6pF、CL=7pF和CL=12.5pF

购买/参数










































































































文档

快速参考恩智浦 文档类别

1-10 / 17 文件

紧凑列表

包装信息 (5)
封装信息 (3)
应用笔记 (1)
支持信息 (2)
数据手册 (1)
用户指南 (3)
简介 (1)
选型指南 (1)

设计文件

快速参考恩智浦 设计文件类型.

2 设计文件

硬件

快速参考恩智浦 板类型.

2 硬件

工程服务

3 工程服务

要查找支持该产品的其他合作伙伴产品,请访问我们的 合作伙伴市场.

支持

您需要什么帮助?