多通道PCIe Gen 4线性均衡器

  • 本页面包含有关样品阶段产品的信息。此处的规格和信息如有更改,恕不另行通知。如需了解其他信息,请联系支持人员或您的销售代表。

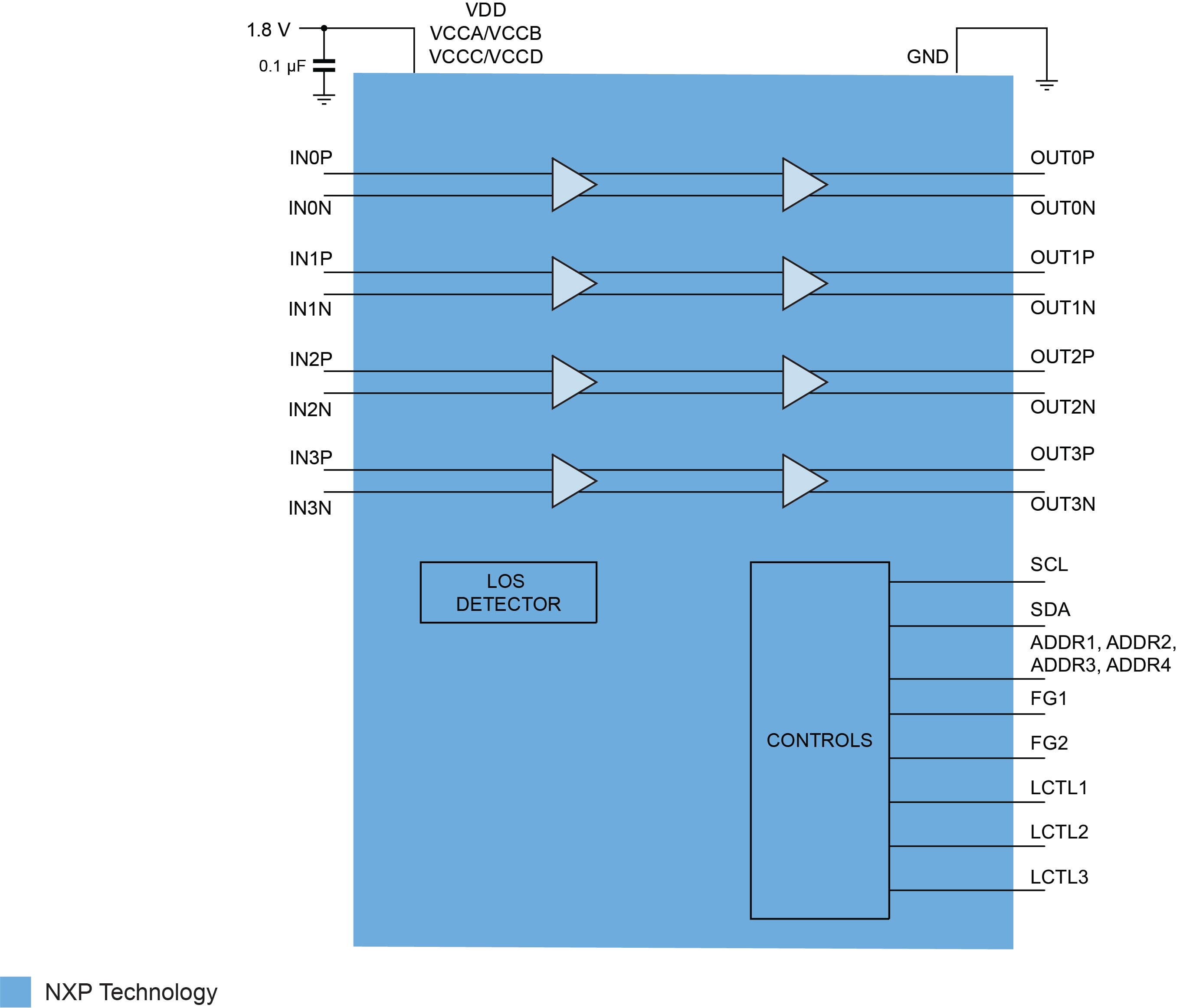
框图

PTN3944 Block Diagram

PTN3944 Block Diagram

Features

General

  • 支持PCIe Gen1 (2.5 Gbps) x4、Gen2 (5 Gbps) x4、Gen3 (8 Gbps) x4和Gen4 (16 Gbps) x4
    • 8 GHz时峰值增益高达18.3 dB
    • 输出摆幅线性度控制:500 mVppd至950mVppd
    • 平坦增益:+0.7 dB或-0.7 dB
  • 可通过I²C接口配置(支持16个从地址)
  • 支持最大电压限制(Vvoltage_jump),符合最新系统平台功能
  • 集成终端电阻提供同时匹配发送侧和接收侧的阻抗
  • 所有高速通道上的RX均衡器可补偿信号衰减
  • 在频段(DC至Nyquist频段)和输入低电压动态范围内具有良好的线性度
  • 差分输入/输出回波损耗性能 < -15 dB,高达8 GHz
  • 直通式引脚输出,可简化PCB布局并尽量减少串扰的影响
    • 极低的串扰:DDNEXT < -60 dB,高达8 GHz
    • 极低的串扰:DDFEXT < -50 dB,高达8 GHz
  • 有功电流消耗低,输出摆幅线性控制设置为950 mVppd
    • 单通道:62 mA (typ)
    • 双通道:125 mA (typ)
    • 四通道:250 mA (typ)
  • 电源电压:1.7 V至1.9 V
  • 高性能的小型HWFLGA36封装
  • ESD HBM 1.5 kV, CDM 1 kV
  • 工作温度范围:-20 °C至+85 °C

文档

快速参考恩智浦 文档类别

3 文件

紧凑列表

设计文件

支持

您需要什么帮助?