Safe Assure® (功能安全)
在功能安全方面,恩智浦代表着高质量和可靠性。我们的SafeAssure计划根据ISO26262简化了系统级安全要求。
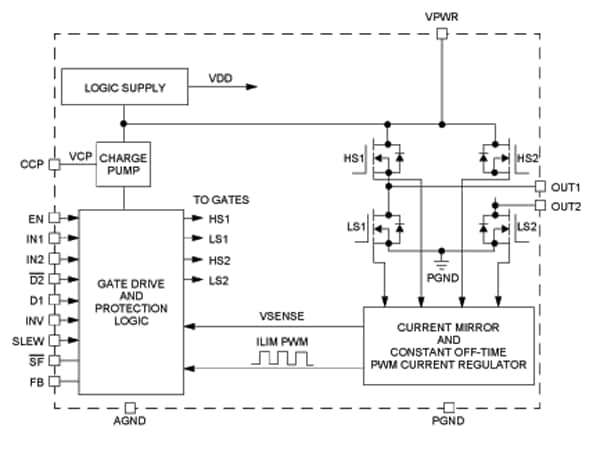
33926是一款单片式H桥电源IC,主要针对汽车电子油门控制而设计,但也能用于电流和电压规格范围内的任何低压DC伺服电机控制应用。
33926也能控制电感负载,峰值电流可达5.0 A。 RMS电流能力取决于器件封装的散热能力。在负载电流达到6.5A±1.5A以上时,内部峰值电流限制(调节)被激活。当频率达到20kHz时,可对输出负载进行脉宽调制(PWM)。负载电流反馈功能提供成比例的(0.24%的负载电流)电流输出,可由微控制器的A/D输入来监测。状态标志输出报告欠压、过流和过温故障情况。
两个独立输入可对两个半桥图腾柱输出进行极性控制。两个独立的禁用输入能强制H桥输出进入三态模式(高阻抗关断状态)。反相输入能将IN1和IN2输入改为LOW=True逻辑。
MC33926是SafeAssure®功能安全解决方案
|
|
|
|
|
|
|
|---|---|---|---|---|---|
|
|
|
|
|
|
|
|
|
|
|
|
|
|
|
|
|
|
|
|
|
|
|
|
|
|
|
|
|
|
|
|
|
|
|
|
|
|
|
|
|
|
|
|
|
|
|
|
|
|
|
|
|
|
|
|
|
|
|
|
|
|
|
|
|
|
|
|
|
|
快速参考恩智浦 文档类别
8 文件
紧凑列表
安全文件正在加载,请稍等
快速参考恩智浦 软件类型.
4 软件文件
注意: 推荐在电脑端下载软件,体验更佳。
安全文件正在加载,请稍等
2 工程服务
There are no results for this selection.
要查找支持该产品的其他合作伙伴产品,请访问我们的 合作伙伴市场.