H桥电机驱动器, 2-7V, 1.4A, 200kHz

  • 本页面包含有关样品阶段产品的信息。此处的规格和信息如有更改,恕不另行通知。如需了解其他信息,请联系支持人员或您的销售代表。

滚动图片以放大

产品详情

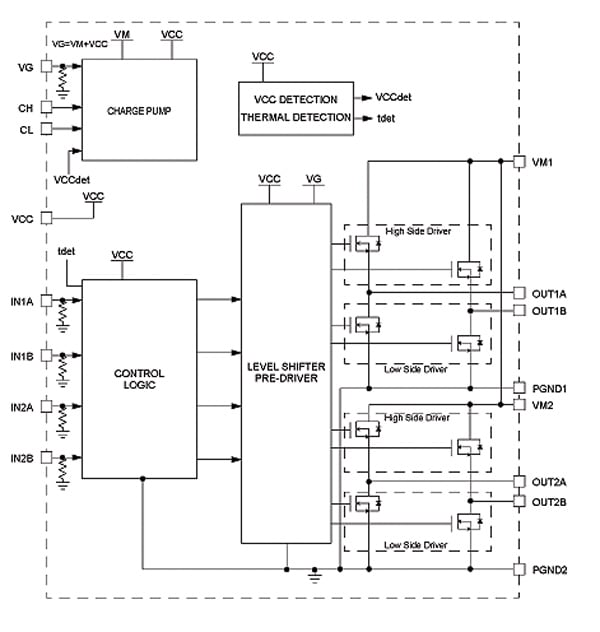
框图

恩智浦MC34933电力驱动框图

NXP MC34933 Power Actuation Block Diagram

特性

主要特性

  • 内置双通道H桥驱动器
  • H桥工作电压:2.0V~7.0V
  • 输出电流:1.0 A @TA=25°C
  • 总导通电阻低,0.8Ω (典型值),1.0Ω (最大值) @ TA=25 °C
  • 双通道并行驱动器,导通电阻0.4Ω (典型值)。最大直流电流为1.4A
  • 高达200kHz的PWM控制输入频率
  • 内置直通电流的预防电路
  • 内置充电泵电路(外部电容种类)
  • 为逻辑电源电压提供VCC低压检测
  • 为H桥驱动器提供热检测
  • 并行接口和输入控制
  • 环境工作温度:–20°C(最低),85°C(最高)

产品长期供货计划

购买/参数










































































































文档

快速参考恩智浦 文档类别

3 文件

紧凑列表

设计文件

硬件

快速参考恩智浦 板类型.

软件

快速参考恩智浦 软件类型.

2 软件文件

注意: 推荐在电脑端下载软件,体验更佳。

支持

您需要什么帮助?