紧凑列表
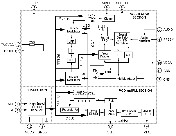
The MC44BC374T and MC44BC374T1 are phase-locked loop (PLL) tuned, ultra high frequency (UHF) and very high frequency (VHF), audio/video (A/V), high integration modulator, integrated circuits (IC). These devices are intended for use in VCRs, games, and set-top box systems, and both use "T" software.
The MC44BC374T and MC44BC374T1 have the same hardware package as the MC44BC374C. The only difference is the software and the start up channel.
The MC44BC374T starts up on channel 36 (591.25 MHz) and the MC44BC374T1 starts up on channel 71 (871.25 MHz). Both are compatible with the following formats:
An on-chip high-speed I2C compatible bus receiver sets the channel. It is tuned by a PLL over the full range of the UHF bands. The modulator incorporates a sound subcarrier oscillator and uses a second PLL to derive 4.5, 5.5, 6.0, and 6.5 MHz subcarrier frequencies, which are selectable using the bus.
The modulation standard is chosen using a control bit that selects between System L and System B/G.
The picture-to-sound ratio may be adjusted using the bus. In addition, an on-chip video test pattern generator can be switched ON with a 1 KHz audio test signal.
The MC44BC374T and MC44BC374T1 are available in a 16-pin (SO16NB) package.
快速参考恩智浦 文档类别
4 文件
紧凑列表
安全文件正在加载,请稍等