紧凑列表
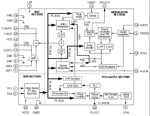
The MC44BC374 is a single or dual output, phase-locked loop (PLL) tuned, ultra high frequency (UHF) and very high frequency (VHF), audio/video (A/V), high integration modulator, integrated circuit (IC). It is intended for use in VCRs, games, and set-top box systems. The MC44BC374B has dual television outputs.
The MC44BC374 is compatible with the following formats:
An on-chip high-speed I²C compatible bus receiver sets the channel. It is tuned by a PLL over the full range of the UHF bands. The modulator incorporates a sound subcarrier oscillator and uses a second PLL to derive 4.5, 5.5, 6.0, and 6.5 MHz subcarrier frequencies, which are selectable using the bus.
The modulation standard is chosen using a control bit that selects between System L and System B/G.
The picture-to-sound ratio may be adjusted using the bus. In addition, an on-chip video test pattern generator can be switched ON with a 1 KHz audio test signal.
The MC44BC374 and MC44BC374B are available in two different 24-pin packages: SO24-WB (wide body) and TSSOP24.
The MC44BC374C is available in a 16-pin (SO16NB) package.
快速参考恩智浦 文档类别
3 文件
紧凑列表
安全文件正在加载,请稍等