紧凑列表
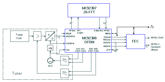
The MC92308 is a Demodulator for the Orthogonal Frequency Division Multiplex transmission scheme according to the 2K-mode of the ETSI specification for digital terrestrial broadcasting. The MC92308 together with the MC92307 2K FFT include all the functions required to demodulate the information transmitted in one single UHF channel.
快速参考恩智浦 文档类别
1 文件
紧凑列表
安全文件正在加载,请稍等