封装信息 (1)
数据手册 (1)
-
2 x 2.2 W BTL audio amplifier[SA58632]
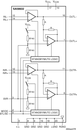
SA58632是采用HVQFN20封装的两通道音频放大器。该器件在电源电压为9 V时通过8 Ω负载提供每通道2.2 W的功率输出。内部电路由两个BTL(桥接式负载)放大器以及互补PNP-NPN输出级和待机/静音逻辑组成。SA58632采用的是20针HVQFN封装,其具有外露式芯片安装焊盘,可降低热阻和增加功耗。
|
|
|
|
|
|
|
|---|---|---|---|---|---|
|
|
|
|
|
|
|
|
|
|
|
|
|
|
|
|
|
|
|
|
|
|
|
|
|
|
|
|
|
|
|
|
|
|
|
|
|
|
|
|
|
|
|
|
|
|
|
|
|
|
|
|
|
|
|
|
|
|
|
|
|
|
|
|
|
|
|
|
|
|
快速参考恩智浦 文档类别
2 文件
紧凑列表
安全文件正在加载,请稍等