Getting Started with the TJA1410-EVB

上次修改时间: Feb 16, 2026支持 TJA1410-EVB

本文档内容

  • 1

    Out of the Box
  • 2

    Get to Know the Hardware
  • 3

    Configure Hardware

1. Out of the Box

The NXP analog product development boards provide an easy-to-use platform for evaluating NXP products. The boards support a range of analog, mixed-signal, and power solutions. They incorporate monolithic integrated circuits and system-in-package devices that use proven high-volume technology. NXP products offer longer battery life, a smaller form factor, reduced component counts, lower cost, and improved performance in powering state-of-the-art systems. This page guides you through the process of setting up and using the TJA140-EVB.

1.1 Kit Contents

  • TJA1410-EVB and two plug-in connectors in an antistatic bag

1.2 Additional Hardware

  • For prototyping 10BASE-T1S applications with the TJA1410-EVB, a host with an integrated digital physical layer device (PHY) is required. Host board options:
    • S32K5MMA-MB
    • S32K566-EVB
  • Power supply: 3.3 V
  • Depending on connector compatibility, a ribbon cable may be required to connect the TJA1410-EVB to a host board

2. Get to Know the Hardware

2.1 Board Features

The TJA1410-EVB incorporates two 10BASE-T1S PMD transceiver channels, which consist of:

  • TJA1410A 10BASE-T1S Ethernet physical medium dependent (PMD) transceiver
  • End-node termination jumper
  • Medium-dependent interface (MDI) connector
  • Two OPEN Alliance PMD transceiver interface connector options
  • Supply indicator LEDs
  • Two 240 μH common mode chokes (CMC)

2.2 Block Diagram

TJA1410-EVB

TJA1410-EVB

2.3 Evaluation Board Featured Components

Figure 2 provides an overview of the TJA1410-EVB and shows the location of components on the board. On the bottom side of the TJA1410-EVB, shown in Figure 3, a connector (OA-P3) can be used instead of OA-J1 and OA-J2. Table 1 provides additional details about these components.

Top View of TJA1410-EVB

Top View of TJA1410-EVB

Bottom View of TJA1410-EVB

Bottom View of TJA1410-EVB
Number Description
OA-J1 Digital interface and supply connector for OPEN Alliance 10BASE-T1S PMD transceiver of port 1
OA-J2 Digital interface and supply connector for OPEN Alliance 10BASE-T1S PMD transceiver of port 2
OA-P3 Digital interface and supply connector for OPEN Alliance 10BASE-T1S PMD transceiver of port 1 and 2
VIO supply indicator LED VIO supply indicator LED is on when VIO supply is available
VCC supply indicator LED VCC supply indicator LED is on when VCC supply is available
TJA1410A OPEN Alliance 10BASE-T1S PMD transceiver variant for 3.3 V VIO supply
Common mode choke (CMC) CMC compliant to OPEN Alliance 10BASE-T1S EMC test specification for common mode chokes
JP1 and JP2 bus termination for port 0 Jumper pins provide bus termination for end nodes; both JP1 and JP2 must be fitted with jumper sockets to enable end-node termination on port 0
JP3 and JP4 bus termination for port 1 Jumper pins provide bus termination for end nodes; both JP3 and JP4 must be fitted with jumper sockets to enable end-node termination on port 1
MDI-P1 Medium-dependent interface for port 1
MDI-P2 Medium-dependent interface for port 2

2.4 EVB Connectors

Connector pin Signal Description
OA-Jx-1 VIO VIO interface supply voltage for TJA1410A; used to supply the digital I/O cells and the wake-up detection circuitry
OA-Jx-2, -7, -8 GND Ground
OA-Jx-3 TX_x TJA1410A transmits data signal
OA-Jx-4 ED_x TJA1410A energy detection signal
OA-Jx-5 RX_x TJA1410A receives data signal
OA-Jx-6 VCC Transceiver supply voltage for TJA1410A
Connector pin Signal Description
OA-P3-28 VCC Transceiver supply voltage for TJA1410A
OA-P3-30 VIO VIO interface supply voltage for TJA1410A; used to supply the digital I/O cells and the wake-up detection circuitry
OA-P3-6, -44 GND Ground
OA-P3-4 TX_0 TJA1410A transmits data signal port 0
OA-P3-8 RX_0 TJA1410A receives data signal port 0
OA-P3-16 ED_0 TJA1410A energy detection signal port 0
OA-P3-42 TX_1 TJA1410A transmits data signal port 1
OA-P3-46 RX_1 TJA1410A energy detection signal port 1
OA-P3-50 ED_1 TJA1410A receives data signal port 1
OA-P3-1 (VCC) Alternative VCC pin assignment option via 0 Ω resistor configuration (default: not connected)
OA-P3-3 (VIO) Alternative VIO pin assignment option via 0 Ω resistor configuration (default: not connected)
OA-P3-11, -33 (GND) Alternative GNDpin assignment option via 0 Ω resistor configuration (default: not connected)
OA-P3-16 (TX_0) Alternative TX_0 pin assignment option via 0 Ω resistor configuration (default: not connected)
OA-P3-36 (RX_0) Alternative RX_0 pin assignment option via 0 Ω resistor configuration (default: not connected)
OA-P3-43 (ED_0) Alternative ED_0 pin assignment option via 0 Ω resistor configuration (default: not connected)
Connector pin Signal Description
MDI-Px-1 BI_DAx_n - Terminal of MDI connector
MDI-Px-2 BI_DAx_p + Terminal of MDI connector

2.5 EVB Jumpers

Jumper Config Description
JP1 and JP2 OPEN Drop-node termination port 0
CLOSED End-node termination port 0
JP3 and JP4 OPEN Drop-node termination port 1
CLOSED End-node termination port 1
LED Status Description
VIO LED ON VIO supply is on
OFF VIO supply is off
VCC LED ON VCC supply is on
OFF VCC supply is off

3. Configure Hardware

3.1 Bus Interface Network Circuit

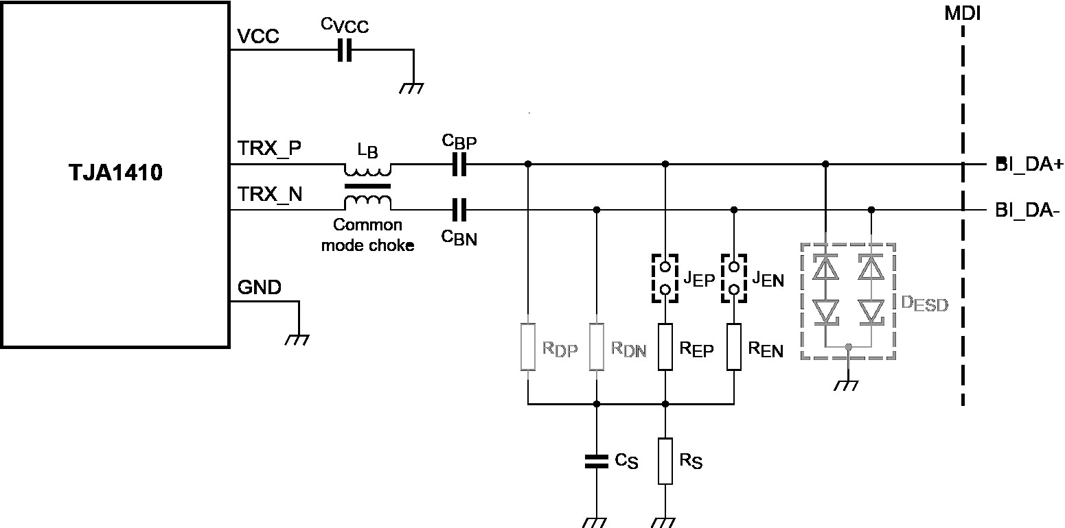
Figure 4 shows the BIN circuit of the TJA1410 EVB. The circuit follows the OPEN Alliance system implementation specification (see ref 5). Jumpers JEP and JEN configure the bus termination. Table 7 lists and describes the BIN circuit components.

The TJA1410-EVB includes two Ethernet ports. Each port includes an identical BIN circuit. Unpopulated components are optional components to provide options to adapt the BIN circuit.

BIN Circuit

BIN Circuit
Symbol Schematic reference Value Description
LB TR1, TR2 240 µH Typical CMC according to ref 4
CBP, CBN C5, C6, C7, C8 100 nF Blocking capacitor according to ref 5
JEP, JEN JP1, JP2, JP3, JP4 Jumper to configure bus termination
REP, REN R46, R47, R48, R49 49.9 Ω End-node termination according to ref 5
RDP, RDN R40, R41, R42, R43 Not populated (1.5 kΩ) Optional drop-node termination according to ref 5
RS R44, R45 100 kΩ Optional split filter resistor according to ref 5
CS C9, C10 47 nF Optional split filter capacitor according to ref 5
DESD D1 Not populated Optional ESD protection device
CVCC C3, C4 1 µF Multilayer ceramic capacitor to buffer VCC supply