现在开始试用MC56F81000-EVK!
该板上有2个微型USB接头。一种用于板载OpenSDA,支持编程和调试,另一种是虚拟串口。两个微型USB接头都可以为板供电,因此请将USB电缆插入其中一个接头。
MC56F81000-EVK板带有一个简单的开关LED演示。绿色LED D2亮起,表示板已通电。LED D7、D8、D5和D6依次点亮,然后依次熄灭。
为MC56F81000-EVK安装软件
恩智浦提供名为CodeWarrior IDE的免费工具链。此IDE有很多版本,为了支持MC56F81xxx,需要MCU 11.1的最新codewarior。
为了支持MC56F81xxx,必须更新CodeWarrior IDE。
启用CodeWarrior 11.1,然后进入 Help -> check for updates。
注意安装菜单中列出的更新,选中‘ MCU v11.1 DSC Service Pack for DSC MC56F81xxx ’、‘ MCU v11.1 Updates ’和‘ MCU v11.1 Updates for DSC ’。取消选中‘ 安装期间联系所有更新站点以查找所需软件 ’旁的方框。然后点击Next (下一步)。
按照提示操作,直到完成安装并提示重新启动CodeWarrior Development Studio。单击Yes,工具将重新启动,并且更新的安装完成。
从nxp.com/codewarrior下载CodeWarrior v11.1 Updates3的安装文件和DSC MC56F81xxx服务包。
启动CodeWarrior v11.1,然后转到Help -> Install New Software
从“安装”菜单中,选择“添加”
选择Archive
导航到下载的更新文件(CW_MCU_11_1_Update3_200717.zip),选择并单击打开。
单击OK。
注意安装菜单中列出的更新,选中‘ MCU v11.1 Updates ’和‘ MCU v11.1 Updates for DSC ’。这些更新是累积的,因此包括所有以前的更新。取消选中’安装期间联系所有更新站点以查找所需软件 '”旁的方框。然后点击Next (下一步)。
按照提示操作,直到完成安装并提示重新启动CodeWarrior Development Studio。单击Yes,工具将重新启动,并且更新的安装完成。
对已下载的MC56F81xxx服务包,重复步骤5~8 (com.freescale.mcu11_1.DSC_MC56F81xxx.win.sp.v1.0.17.zip)。
MCUXpresso软件开发套件(SDK)为免费附赠,包含所有硬件抽象和外设驱动软件的完整源代码,根据宽松的开源许可提供。
单击下面的链接下载MC56F81000-EVK的最新SDK版本。
您还可以使用在线SDK构建工具,来创建MC56F81000-EVK的定制SDK数据包。
FreeMASTER是一种用户友好的实时调试监视器和数据可视化工具,可用于运行时配置和调试嵌入式软件应用。单击下方下载最新FreeMASTER。
为了在MC56F81000-EVK上使用CP210x USB转UART桥接虚拟COM端口通信,请下载并安装CP210x驱动程序。
MCUXpresso配置工具是一套集成的配置工具,可指导用户创建新的MCUXpresso SDK项目,还可提供引脚和时钟工具,以生成面向定制板支持的初始化C代码。需要MCUXpresso配置工具v8.1或更高版本。
许多MCUXpreeso SDK示例通过MCU UART输出数据。确保安装终端应用。
不确定如何使用终端应用?试试这些教程:
以MC56F81000-EVK硬件为基础,开发了大量非SDK和配置工具的裸机演示应用和驱动程序实例。单击下方下载“MC56F81000-EVK演示示例”
MCUXpresso SDK附带一系列示例应用代码。如需查看内容,请浏览SDK安装中的SDK板文件夹,并选择evkmc56f81000 (
如需了解特定示例代码的详细信息,请参阅示例目录中的readme.txt文件。
如果您对其中的一个或几个演示应用或驱动程序示例感兴趣,也许想知道如何自己完成构建和调试。下面的指南提供了如何使用CodeWarrior IDE打开、构建和调试示例代码的简单分步说明。
项目已经编译好了,现在您可以将其闪存到板上并运行它。确保MC56F81000-EVK已插入。
为MC56F81000-EVK创建应用
如果首选裸机项目,请使用CodeWarrior新建项目向导创建新项目,或复制“MC56F81000-EVK演示示例”中的示例代码并修改它。现在,让我们使用CodeWarrior展示如何创建一个裸板项目并在其上进行编辑。
新项目中有四个文件最需要修改:main.c、ISR.h、Flash_config.c和Cpu.c。
选项A:使用MCUXpresso配置工具来克隆现有MCUXpresso SDK示例项目。
注: 此方法仅适用于MC56F81868。对于其他部分,请使用选项B。
以下步骤将指导您使用MCUXpresso配置工具来克隆示例项目。
选项B:复制‘项目模板MC56F81xxx ’中的模板项目并修改它。模板项目是从相关的包中提取的,包含所有必要的驱动程序。
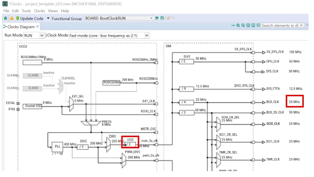
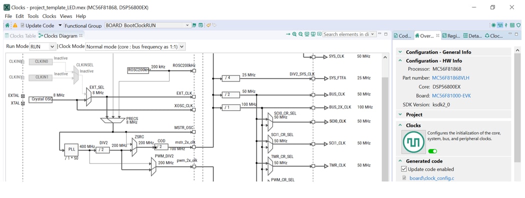
现在,使用属于MCUXpresso配置工具的时钟工具来更改时钟设置。
接下来,我们使用属于MCUXpresso配置工具的引脚工具来显示如何在项目中添加一个新的GPIO引脚来使LED闪烁。
选项A:在Pins视图中搜索GPIOF6,单击引脚编号旁的方框并在弹出窗口中选择GPIOF6,然后单击完成。 该引脚将出现在路由的引脚列表中。
选项B:直接在“路由的引脚”窗口中添加新行,单击外设框并选择GPIOF,然后在信号框中选择GPIO,6。
接下来,使用MCUXpresso配置工具中的外设工具演示如何为LED闪烁频率控制配置PIT。
注意:不要更改FCF中的引导选项。如果在Boot_option中选择“Enter bootloader at startup”,并且在FCF中将Boot选项更改为“Boot from ROM”,芯片将在启用重置时运行两次引导加载程序代码。
修改模板后,您将看到MC56F81000-EVK的红色LED闪烁。
为您的项目整合其他恩智浦解决方案和软件,除了探索MC56F81000-EVK之外,还可与我们的全球设计网络社区进行互动。
MC56F81000-EVK外形尺寸兼容LVPMSM和LVBLDC电机控制平台,增加了电机控制功能。如需了解更多信息,请访问nxp.com/FRDM-MC-LVPMSM和nxp.com/FRDM-MC-LVBLDC。
与其他工程师交流,并获得使用DSC和MCUXpresso软件和工具进行设计的专家建议。在以下两个专业网络社区中,选择一个加入社区讨论:DSC网络社区或MCUXpresso软件和工具网络社区
通过设计技巧、培训文档和恩智浦网络社区了解关于MC56F81000-EVK的更多信息。如果需要其他帮助,请联系恩智浦支持。
与其他工程师交流,并获得使用DSC和MCUXpresso软件和工具进行设计的专家建议。在以下两个专业网络社区中,选择一个加入社区讨论:DSC网络社区或MCUXpresso软件和工具网络社区。
Tera Term是一款备受欢迎的开源终端仿真应用。此程序可用来显示从恩智浦开发平台虚拟串行端口发送的信息。
PuTTY是一款备受欢迎的终端仿真应用。此程序可用来显示从恩智浦开发平台虚拟串行端口发送的信息。