LID2580-NCJ29D6评估板快速入门

上次修改时间: Jan 30, 2025支持 LID2580

本文档内容

  • 1

    开箱即用
  • 2

    获取硬件
  • 3

    安装软件
  • 4

    配置硬件

1. 开箱即用

恩智浦模拟产品开发板提供了一个易于使用的恩智浦产品评估平台。开发板支持各种模拟、混合信号和电源解决方案。它们采用成熟的高容量技术,整合了单片集成电路和系统级封装器件。恩智浦产品电池寿命长,器件尺寸小,组件数量少,成本低,性能高,帮助您打造先进的系统。

本页面将指导您完成设置和使用LID2580-NCJ29D6评估板

1.1 套件内含物/装箱单

该套件内含物包括:

  • 完成组装和测试的评估板,放在防静电袋中
  • 快速入门指南
  • NCJ29D6是一款UWB器件,能够执行基于超宽带的测距和雷达功能。
  • FS24是一款CAN系统基础芯片,提供:

    • 集成CAN收发器、开关式稳压器、看门狗电路和其它功能

1.2 软件

使用此评估板需先安装软件。所有列出的软件均可在LID2580评估板的“评估板信息”页面或提供的链接获得。

  • 有关桥接IC的可配置性以及在哪里下载必要的配置软件的更多详细信息,请参阅FTDIChip页面上的FTDI芯片的FT4222H文档。

2. 获取硬件

2.1 板特性

演示板由两个逻辑部分组成:

  • Shield扩展板包含所有外设,包括FS24 SBC
  • UWB参考设计包含UWB IC及其运行所需的所有组件
Figure 1. The Demo Board Consists of Two Parts: Shield Board and Reference Design Figure 2. Overview of the Supply Options of the Demo Board

Shield扩展板包含将参考设计连接到汽车、更大的演示系统或调试器所需的所有组件和连接器。它包含:

  • CAN连接器(Sub-D9和引脚排针)
  • UART连接器
  • SWD连接器,用于写入和调试
  • 线性稳压器
  • FS24系统基础芯片及其外设
  • USB连接器,用于数据通信和电源
  • 用于不同测量和配置的各种测试点和跳线
  • LED和按钮
  • Arduino兼容接头,将板连接到微处理器板

参考设计包含NCJ29D6和高频部件。要实现良好的射频性能,这些设计部分是最具挑战性的。因此,参考设计的目的是让客户可以将其从Shield板上切割下来,并将其连接到单独设计的原型板上。这种方法有效减少了项目初期的硬件设计工作量。参考设计中包含以下元件:

  • NCJ29D6 UWB IC
  • 带有clock_in和clock_out选项的XTAL
  • 缓冲电容的着陆模式
  • 两个SMA连接器,用于连接外部天线
  • 分接连接器,以便在将参考设计与Shield板分离后重新连接。它还可以用于连接到单独设计的板或直接与NCJ29D6的引脚进行交互

3. 安装软件

3.1 安装软件

演示板可在两种不同的通信模式下运行。它既可以作为连接到PC的USB设备运行,也可以作为CAN总线网络中的设备运行。要评估NCJ29D6,恩智浦建议借助其主机软件使用USB设备模式。

4. 配置硬件

4.1 配置硬件

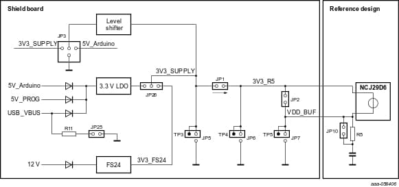
Figure 3. Location of the Jumpers and Test Points on the Demo Board

跳线具有以下功能:

  • JP1:整个UWB IC电流流过跳线JP1。在跳线引脚之间连接电流探头可以测量IC电流。电流方向见箭头
  • JP2:NCJ29D6内部限流器的旁路。在默认配置中,必须关闭此跳线。
  • JP3:电平转换器的参考电压选择。
  • JP5:请勿关闭该跳线。它用于测量3.3V电源域的电压。这里也可以连接UWB IC的外部电压源。靠近PCB边缘的引脚接地。
  • JP6:请勿关闭该跳线。它用于测量UWB IC的电源电压。靠近PCB边缘的引脚接地。
  • JP7:请勿关闭该跳线。它用于测量缓冲电容的电压。靠近PCB边缘的引脚接地。
  • JP10:此跳线用于将缓冲电容bank连接到UWB IC。此跳线通常关闭。拆下JP10跳线,仅在钥匙扣操作中启用NCJ29D^的限流器。
  • JP25:此跳线将负载电阻连接到USB电源引脚。它增加了USB连接器的永久电流消耗。如果板通过USB移动电源供电,则此额外电流会阻止移动电源进入关断模式并禁用其电源输出。
  • JP26:它用于选择LDO或FS24为板的3.3V域供电。

设计资源

其它参考

除了“NCJ29D6:面向汽车测距和雷达应用的UWB IC”,您还可以访问: