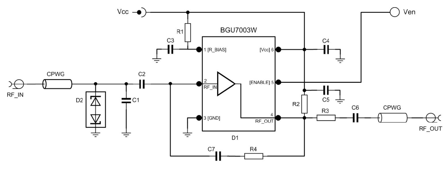
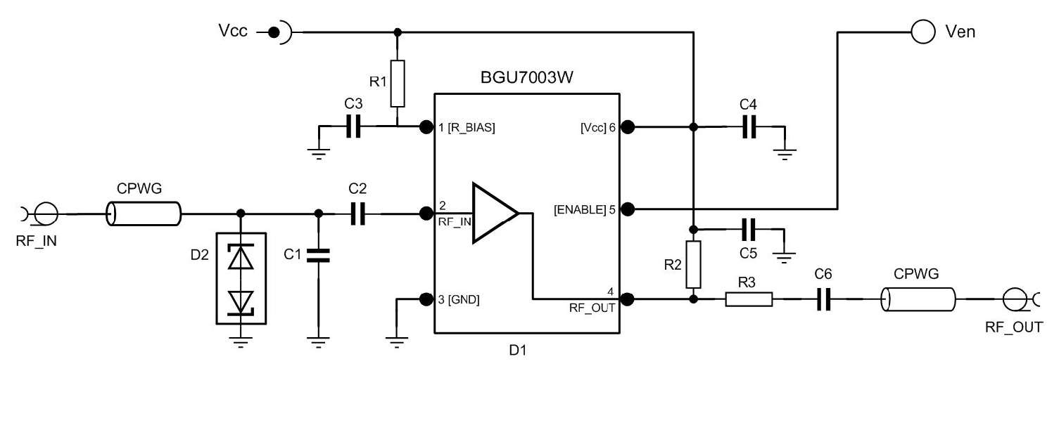
包装信息 (1) XSON6; Reel pack; SMD, 7" Q1/T1 Standard product orientation Orderable part number ending ,115 or X Ordering code (12NC) ending 115[SOT886_115] PDFApr 23, 2013版本更新 2.0 封装信息 (1) XSON6: plastic extremely thin small outline package; no leads; 6 terminals; 0.6 mm pitch; 1 mm x 1.45 mm x 0.5 mm body[SOT886] PDFJan 9, 2017版本更新 1.1 应用笔记 (3) High Ohmic FM LNA for embedded Antenna in Portable applications with BGU7003W[AN11034] PDFJul 25, 2011版本更新 1.0 50 Ohm FM LNA for embedded Antenna in Portable applications with BGU7003W[AN11035] PDFJul 25, 2011版本更新 1.0 AN10343: MicroPak Soldering Information Data Sheet[AN10343] PDFDec 30, 2010版本更新 2.0 支持信息 (1) MAR_SOT886 Topmark[MAR_SOT886] PDFJun 2, 2013版本更新 1.0 数据手册 (1) Archived - Wideband Silicon Germanium Low-Noise Amplifier MMIC[BGU7003W] PDFApr 11, 2013版本更新 2.0 用户指南 (3) User manual for the BGU7003 2.4GHz LNA evaluation board[UM10454] PDFDec 15, 2011版本更新 1.1 User manual for the BGU7003 100MHz LNA evaluation board[UM10455] PDFDec 15, 2011版本更新 1.1 User Manual for the BGU7003 GPS LNA demo boards v2.0[UM10339] PDFSep 16, 2011版本更新 1.0