滚动图片以放大
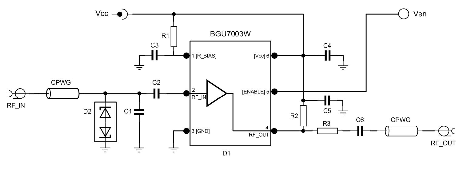
BGU7003W LNA评估板简化了对面向FM无线应用的BGU7003W LNA的评估。该评估板支持测试器件性能,无需其他的支持电路。它完全装配有BGU7003W,包括输入和输出匹配电路以及去耦电容,以优化性能。还配有两个SMA连接器,用于与射频测试设备的输入和输出连接。BGU7003W板适用于2.8V操作,消耗的电流为4.3mA。