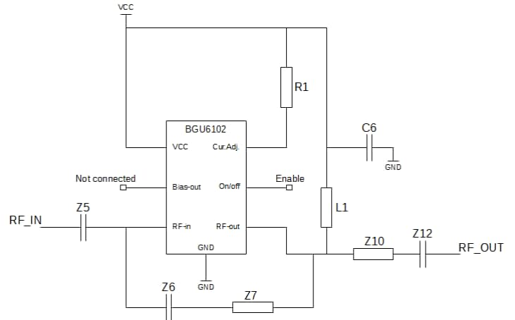
BGU6102演示板,50 Ω FM低噪放大器,适用于便携式应用的嵌入式天线

滚动图片以放大

产品详情

支持的器件

射频

旧型号射频低中功率放大器

特征

主要特性

  • 评估电气直流和射频性能,如IDC、S参数、失真度、P-1dB和噪声系数
  • PCB布局评估
  • 器件模型和S参数

支持

您需要什么帮助?