零电压开关LLC谐振控制器

  • 本页面包含有关样品阶段产品的信息。此处的规格和信息如有更改,恕不另行通知。如需了解其他信息,请联系支持人员或您的销售代表。

查看产品图片

产品详情

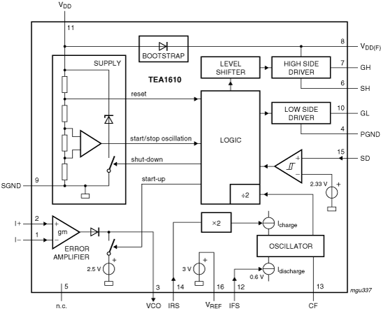
框图

Block diagram: TEA1610P, TEA1610T

特征

  • 集成高压电平位移功能
  • 集成高压自举二极管
  • 低启动电流(绿色功能)
  • 可调死区时间
  • 跨导误差放大器实现超高阻值调节反馈
  • 锁存关断电路实现过流和过压保护
  • 可调最小和最大频率
  • 欠压锁定

Target Applications

  • 电视和显示器电源
  • 高压电源

购买/参数










































































































文档

快速参考恩智浦 文档类别

1 文件

紧凑列表

设计文件

支持

您需要什么帮助?