包装信息 (1)
封装信息 (1)
选型指南 (1)
-
Application guide: Flat-panel TV sets[75017085]
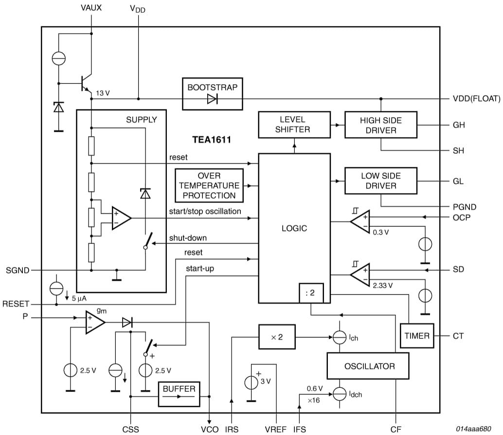
TEA1611T是通过高压扩散金属氧化物半导体(DMOS)工艺制成的单片集成电路,这是用于零电压开关谐振转换器的高压控制器。该IC可驱动半桥配置中的两个分立功率MOSFET。其还包括一个自举电路,一个具有精确可编程频率范围的振荡器,一个闩锁关断功能以及一个跨导误差放大器。

|
|
|
|
|
|
|
|---|---|---|---|---|---|
|
|
|
|
|
|
|
|
|
|
|
|
|
|
|
|
|
|
|
|
|
|
|
|
|
|
|
|
|
|
|
|
|
|
|
|
|
|
|
|
|
|
|
|
|
|
|
|
|
|
|
|
|
|
|
|
|
|
|
|
|
|
|
|
|
|
|
|
|
|
快速参考恩智浦 文档类别
3 文件
紧凑列表
安全文件正在加载,请稍等