封装信息 (1)
数据手册 (1)
-
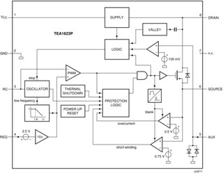
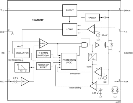
STARplug switched mode power supply controller IC[TEA1623P_TEA1623PH]
TEA1623是一款开关电源(SMPS)控制器IC,可直接采用整流后的通用市电工作。该器件采用高压EZ-HV SOI工艺制造,并结合了低压BiCMOS工艺。
该器件集成高压功率开关和直接利用整流后的市电电压启动的电路。内置专门的谷底开关电路,可以做成极为高效的超薄插头式电源。
在多数的应用中,TEA1623系列器件是作为电压源使用。此处无需使用第二个电路。以最小的外部元器件成本即可实现电压和电流源组合。采用TEA1623可实现高效、低成本电源系统。
|
|
|
|
|
|
|
|---|---|---|---|---|---|
|
|
|
|
|
|
|
|
|
|
|
|
|
|
|
|
|
|
|
|
|
|
|
|
|
|
|
|
|
|
|
|
|
|
|
|
|
|
|
|
|
|
|
|
|
|
|
|
|
|
|
|
|
|
|
|
|
|
|
|
|
|
|
|
|
|
|
|
|
|
快速参考恩智浦 文档类别
2 文件
紧凑列表
安全文件正在加载,请稍等