封装信息 (1)
应用笔记 (1)
数据手册 (1)
-
Remote 8-bit I/O expander for I2C-bus with interrupt[PCA8574_PCA8574A]
用户指南 (2)
-
PCA9698 demonstration board OM6281[UM10267]
PCA8574/74A通过双线双向I²C总线(串行时钟(SCL)、串行数据(SDA))提供通用远程I/O扩展。
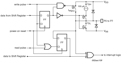
这些器件由8个准双向端口、400kHz I²C总线接口,3个硬件地址输入和中断输出组成,工作电压为2.3 V至5.5 V。准双向端口可独立指定为输入,用于监听中断状态或键盘,或指定为输入,用于LED等主动指示器件。系统主机可以从输入端口读取或通过单个寄存器写入输出端口
4.5 μA(典型值,静态)的低电流消耗非常适合移动应用,并且锁存的输出端口具有25 mA高灌电流驱动能力,可直接驱动LED。
除从地址的固定部分外,PCA8574和PCA8574A完全相同。这三个硬件地址引脚允许八个器件位于同一I²C总线上,因此同一I²C总线上最多可以有16个I/O扩展器PCA8574/74A,可支持多达128个I/O(例如,128个LED)。
当任何输入状态与其对应的输入端口寄存器状态不同时,激活低电平有效的开漏中断输出(INT)。它用于指示微控制器输入状态已变化,需要对器件进行询问,而无需微控制器通过I²C总线持续轮询。
内部上电复位(POR)将I/O初始化为具有弱内部上拉100 μA电源的输入。
|
|
|
|
|
|
|
|---|---|---|---|---|---|
|
|
|
|
|
|
|
|
|
|
|
|
|
|
|
|
|
|
|
|
|
|
|
|
|
|
|
|
|
|
|
|
|
|
|
|
|
|
|
|
|
|
|
|
|
|
|
|
|
|
|
|
|
|
|
|
|
|
|
|
|
|
|
|
|
|
|
|
|
|
快速参考恩智浦 文档类别
5 文件
紧凑列表
安全文件正在加载,请稍等