封装信息 (1)
应用笔记 (2)
支持信息 (1)
-
Footprint for reflow soldering[SSOP-TSSOP-VSO-REFLOW]
归档的内容不再更新,仅作为历史记录参考。
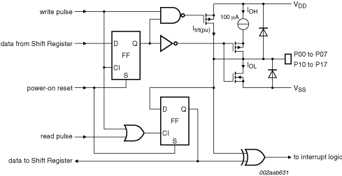
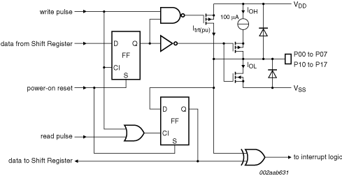
PCA9671通过两路双向总线(I²C总线)为大多数微控制器系列提供通用远程I/O扩展,并且属于快速模式Plus (Fm+)系列。
PCA9671是PCF8575的直接升级产品,提供更高的I²C总线速度(1 MHz相对400 kHz)以使输出能够支持LED的PWM调光;提供更高的I²C总线驱动(30 mA相对3 mA)以使总线上可存在更多的器件而无需进行总线缓冲;提供更高的总封装灌电流能力(400 mA相对100 mA)以支持同时打开所有的25 mA LED以及提供更多可用的器件地址(64相对8)以允许总线上存在更多器件而不会发生地址冲突。
PCA9671和PCF8575之间的区别是PCF8575上的中断输出由PCA9671上的RESET输入取代。
器件由16位准双向端口和I²C总线接口组成。PCA9671具有低电流消耗且包含具备25 mA高电流驱动能力的锁存输出,用于直接驱动LED。内部上电复位(POR)、硬件复位(RESET)或软件复位序列引脚会将I/O初始化为输入。
快速参考恩智浦 文档类别
7 文件
紧凑列表
安全文件正在加载,请稍等