封装信息 (1)
应用笔记 (4)
支持信息 (1)
-
Reflow Soldering Profile[REFLOW_SOLDERING_PROFILE]
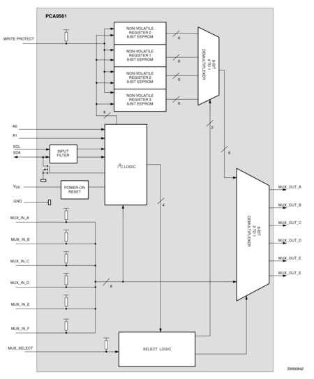
PCA9561是一款20引脚CMOS器件,由四个6位非易失性EEPROM寄存器、六个硬件引脚输入和一个6位多路复用输出组成。它用于无DIP开关或无跳线系统配置并支持移动和桌面VID配置,其中五个预设值(四组内部非易失性寄存器和一组外部硬件引脚)为各种性能或电池节能睡眠模式中的工作设置处理器电压。当PCA9561用来替换DIP开关或跳线时也适用于服务器和电信/网络应用,因为通过I²C总线/SMBus可轻松更改设置,而无需关闭设备以打开机柜。非易失性存储器会保留电源关闭前所选的最新设置。
当用于CPU VID(电压识别代码)配置时,PCA9561一般放在CPU和电压调节器模块(VRM)之间。如果想要增加CPU电压,则其用于旁通CPU定义的VID值并向VRM提供一组不同的VID值。伴随CPU频率增加的CPU电压增加会带来最大7.5 %的性能提升。更低的CPU电压会降低功耗。PCA9561相比诸如PCA9559或PCA9560等旧款器件的主要优势是其包含四个内部非易失性EEPROM寄存器而非仅仅一个或两个,允许进行五个独立设置,能根据特定应用进行更精确的CPU电压调整。
PCA9561具有两个地址引脚,允许在同一I²C总线或SMBus上最多安置四个器件。
|
|
|
|
|
|
|
|---|---|---|---|---|---|
|
|
|
|
|
|
|
|
|
|
|
|
|
|
|
|
|
|
|
|
|
|
|
|
|
|
|
|
|
|
|
|
|
|
|
|
|
|
|
|
|
|
|
|
|
|
|
|
|
|
|
|
|
|
|
|
|
|
|
|
|
|
|
|
|
|
|
|
|
|
快速参考恩智浦 文档类别
10 文件
紧凑列表
安全文件正在加载,请稍等