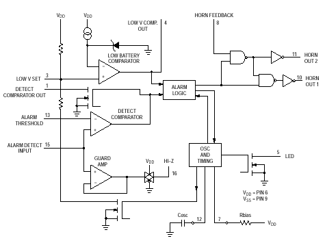
The MC14600 Alarm IC is designed to simplify the process of interfacing an alarm level voltage condition to a piezoelectric horn and/or LED. With an extremely low average current requirement and an integrated low batter detect feature, the part is ideally suited to battery operated applications. The MC14600 is easily configured, with a minimum of passives, to serve a wide range of applications. Typical applications include intrusion alarms, moisture or water ingress alarms, and toxic gas warning systems.