包装信息 (1)
封装信息 (1)
应用笔记 (2)
手册 (1)
支持信息 (1)
-
Footprint for Wave Soldering[SO-SOJ-WAVE]
数据手册 (1)
-
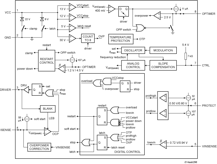
GreenChip SMPS control IC[TEA1738GT]
用户指南 (1)
-
TEA1738; TEA1703 reference board[UM10437]
选型指南 (1)
-
Application guide: Flat-panel TV sets[75017085]

