低压启动的在定频/CCM下工作的反激控制器

  • 本页面包含有关样品阶段产品的信息。此处的规格和信息如有更改,恕不另行通知。如需了解其他信息,请联系支持人员或您的销售代表。

查看产品图片

产品详情

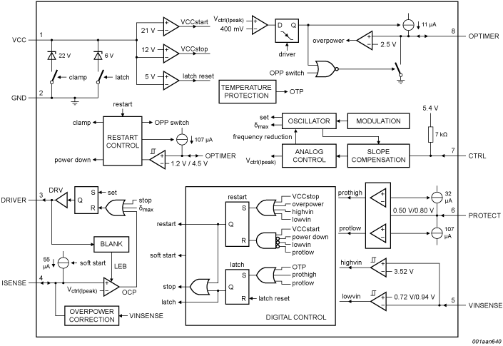
框图

Block Diagram: TEA1733P

特征

  • SMPS控制器IC,可实现低成本应用
  • 宽电压范围输入:12 V - 30 V
  • 启动和重启时的电流极低(典型值10 μA)
  • 正常工作时电源电流低(空载典型值0.5 mA)
  • 过功率或高/低压输入补偿
  • 可调过功率超时
  • 过功率后重启时间可调
  • 固定开关频率,带频率抖动以减小电磁干扰(EMI)
  • 固定最小峰值电流降频
  • 针对连续导通模式提供斜率补偿
  • 较低且可调的过流保护(OCP)点
  • 可调软启动操作
  • 两种保护输入(如:输入欠压保护和过压, 输出过压和过温保护)
  • IC过温保护

Target Applications

  • 要求高达75 W的低成本高效所有电源应用解决方案

购买/参数










































































































文档

快速参考恩智浦 文档类别

6 文件

紧凑列表

封装信息 (1)
应用笔记 (1)
手册 (1)
数据手册 (1)
用户指南 (2)

设计文件

支持

您需要什么帮助?