和DCM/QR模式相对应的定频/CCM带高压启动反激控制器

  • 本页面包含有关样品阶段产品的信息。此处的规格和信息如有更改,恕不另行通知。如需了解其他信息,请联系支持人员或您的销售代表。

查看产品图片

产品详情

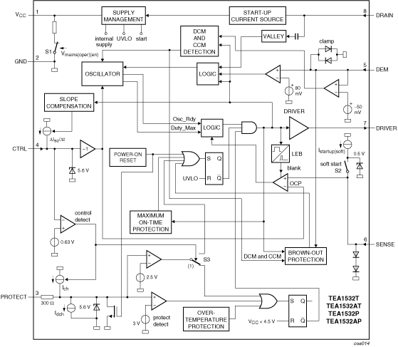
框图

Block diagram: TEA1532AP, TEA1532AT

特征

  • 市电工作电压(70 V - 276 V (AC))
  • 集成度高,外围元件数少
  • 固定频率, 工作于连续导通模式(CCM)
  • 准谐振(RQ), 工作于非连续导通模式(DCM)
  • QR工作模式, 谷底或零电压开关可以最大限度减小开关损耗
  • 极低负载时的跳周期模式
  • 集成启动电流源
  • 故障时系统安全重启模式
  • QR模式中的零电流导通
  • 欠压保护(过载限流保护)
  • IC过温保护(OTP)(锁定)
  • 较低且可调的过流保护(OCP)点
  • 软(重)启动
  • 确认市电电压达到IC的工作电压电平
  • 市电掉电保护
  • 可用外设输入锁定或安全重启保护和定时

Target Applications

  • 打印机适配器和充电器

购买/参数










































































































文档

快速参考恩智浦 文档类别

5 文件

紧凑列表

包装信息 (1)
封装信息 (1)
应用笔记 (2)
支持信息 (1)

设计文件

支持

您需要什么帮助?