工作在DCM/QR模式具有高压启动的反激控制器,fosc(h) = 175 kHz

  • 本页面包含有关样品阶段产品的信息。此处的规格和信息如有更改,恕不另行通知。如需了解其他信息,请联系支持人员或您的销售代表。

查看产品图片

产品详情

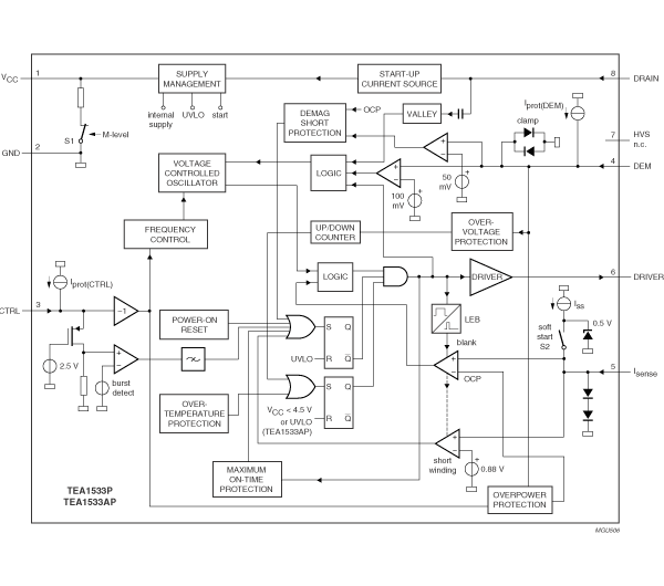
框图

Block diagram: TEA1533AP

特征

  • 市电工作电压(70 VAC - 276 VAC)
  • 高度集成,提供极少的外部元器件数量。
  • 谷低或零电压开关可以最大限度减小开关损耗
  • 大功率负载时的高效准谐振工作
  • 减小工作频率降低功耗待机,提高系统效率(<3 W)
  • 极低负载时的跳周期模式
  • 内置启动电流源。
  • 故障时系统安全重启模式
  • 通过消磁检测确保运行在非连续模式
  • 绕组短路保护
  • 欠压保护(过载限流保护)
  • 较低且可调的过流保护电平
  • 确认市电电压达到IC的工作电压电平
  • 精确且可调的过压保护(安全重启)
  • 过温保护(安全重启)

Target Applications

  • DVD / VCR 用开关电源
  • 智能洗衣机
  • 液晶电视的反激电源
  • 中等包括数字电视/液晶电视
  • 笔记本/LCD 开关电源
  • PC电源(银牌电源)
  • 机顶盒电源
  • TV用开关电源

购买/参数










































































































文档

快速参考恩智浦 文档类别

3 文件

紧凑列表

设计文件

支持

您需要什么帮助?