封装信息 (1)
应用笔记 (1)
支持信息 (1)
-
Footprint for reflow soldering[SO-SOJ-REFLOW]
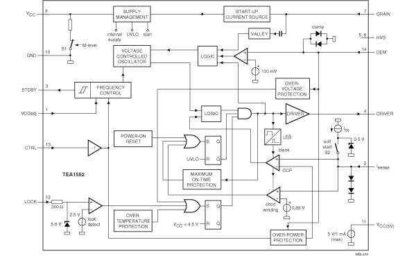
GreenChipII是第二代绿色环保开关电源(SMPS)控制器IC,可直接使用整流后的全电压市电工作。高集成度使电源应用只需极少的外部器件,因而经济有效。
专用内置绿色节能特性可满足各种功率水平的高效运行需求。这适用于高功率水平的准谐振工作,以及中等功率水平谷底开关的固定频率工作。在低功耗(待机)水平,该系统在降频模式下工作,仍具有谷底检测。
恩智浦专用的高压BCD800工艺使得直接从整流过的市电电压启动成为可能,这种方式既有效又环保。第二低压BICMOS芯片用于高速精确保护与控制。
使用GreenChipII控制IC可以轻松设计高效、可靠的电源。

|
|
|
|
|
|
|
|---|---|---|---|---|---|
|
|
|
|
|
|
|
|
|
|
|
|
|
|
|
|
|
|
|
|
|
|
|
|
|
|
|
|
|
|
|
|
|
|
|
|
|
|
|
|
|
|
|
|
|
|
|
|
|
|
|
|
|
|
|
|
|
|
|
|
|
|
|
|
|
|
|
|
|
|
快速参考恩智浦 文档类别
4 文件
紧凑列表
安全文件正在加载,请稍等