封装信息 (1)
应用笔记 (3)
数据手册 (1)
-
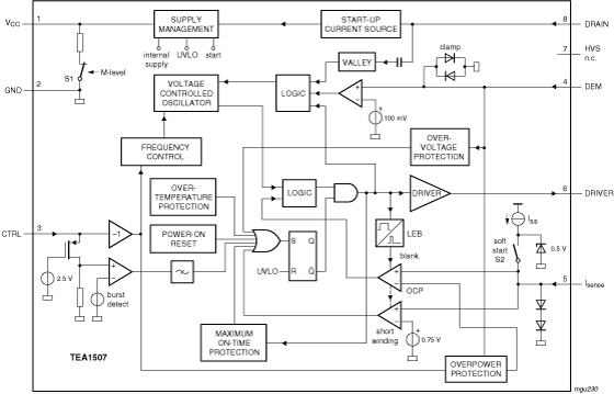
GreenChip(tm)II SMPS control IC[TEA1507]
GreenChip™ II是第二代绿色开关电源(SMPS)控制器IC,可直接使用整流后的通用市电工作。高集成度使电源应用只需极少的外部器件,因而具有高性价比。
专用内置绿色节能特性可满足各种功率水平的高效运行需求。这适用于高功率水平的准谐振工作,以及中等功率水平谷底开关的固定频率工作。在低功耗(待机)水平,该系统在降频模式下工作,仍具有谷底检测。
若在打嗝模式下工作,则待机功耗水平甚至可降至1 W以下。
专用的高压BCD800工艺可直接从整流过的市电电压启动,这种方式既有效又绿色节能。第二个低压BICMOS芯片用于高速精确保护与控制。
使用GreenChip™II控制器可轻松设计高效可靠的电源。
快速参考恩智浦 文档类别
5 文件
紧凑列表
安全文件正在加载,请稍等