封装信息 (1)
支持信息 (1)
-
Footprint for Wave Soldering[SO-SOJ-WAVE]
数据手册 (1)
-
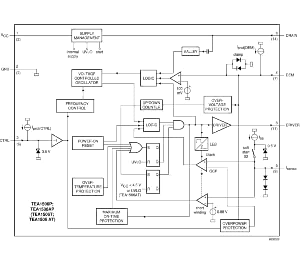
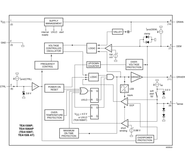
GreenChip (tm) II SMPS control IC[TEA1506_TEA1506A]
The GreenChipTM II is the second generation of green Switched Mode Power Supply (SMPS) control ICs. A high level of integration leads to a cost effective power supply with a low number of external components.
The special built-in green functions allow the efficiency to be optimum at all power levels. This holds for quasi-resonant operation at high power levels, as well as fixed frequency operation with valley switching at medium power levels. At low power (standby) levels, the system operates at a reduced frequency and with valley detection.
Highly efficient and reliable supplies can easily be designed using the GreenChipTMII control IC.
|
|
|
|
|
|
|
|---|---|---|---|---|---|
|
|
|
|
|
|
|
|
|
|
|
|
|
|
|
|
|
|
|
|
|
|
|
|
|
|
|
|
|
|
|
|
|
|
|
|
|
|
|
|
|
|
|
|
|
|
|
|
|
|
|
|
|
|
|
|
|
|
|
|
|
|
|
|
|
|
|
|
|
|
快速参考恩智浦 文档类别
3 文件
紧凑列表
安全文件正在加载,请稍等