包装信息 (1)
封装信息 (1)
支持信息 (1)
-
Reflow Soldering Profile[REFLOW_SOLDERING_PROFILE]
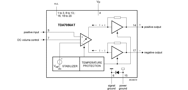
TDA7056AT是单声道桥接式负载BTL输出放大器,采用直流音量控制。其设计用于电视和显示器,也适合电池供电的便携式录音机和收音机。该器件采用20引脚小型封装。
内置失误电流限制器(MCL)。每个放大器的输出端之间的电流差值超过100 mA(典型300 mA)时,MCL电路会激活。该100 mA的级别允许用于单端(SE)耳机应用。
|
|
|
|
|
|
|
|---|---|---|---|---|---|
|
|
|
|
|
|
|
|
|
|
|
|
|
|
|
|
|
|
|
|
|
|
|
|
|
|
|
|
|
|
|
|
|
|
|
|
|
|
|
|
|
|
|
|
|
|
|
|
|
|
|
|
|
|
|
|
|
|
|
|
|
|
|
|
|
|
|
|
|
|
快速参考恩智浦 文档类别
4 文件
紧凑列表
安全文件正在加载,请稍等