设计文件
收到完整的详细信息。 请参阅产品足迹及更多信息 电子CAD文件.
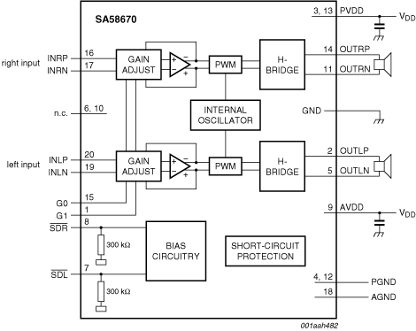
SA58670是立体声无滤波器D类音频放大器,采用具有外露式芯片安装焊盘(DAP)的HVQFN20封装。
SA58670的每个通道具有独立的关断控制。增益可以通过增益选择引脚G0和G1设置为6 dB、12 dB、18 dB或24 dB 。更强的抗噪性和RF整流可通过高PSRR和差分电路拓扑提高。快速启动时间和小型封装使其成为手机和PDA这两者的理想选择。
SA58670对8Ω可在5.0 V时提供1.4 W/通道,在3.6 V时提供720 mW/通道。其对4 Ω可在5.0 V时提供2.1 W/通道。最大功率效率非常出色,4 Ω为70%至74%,8Ω为84%至88%。SA58670提供热关断保护和短路关断保护。
|
|
|
|
|
|
|
|---|---|---|---|---|---|
|
|
|
|
|
|
|
|
|
|
|
|
|
|
|
|
|
|
|
|
|
|
|
|
|
|
|
|
|
|
|
|
|
|
|
|
|
|
|
|
|
|
|
|
|
|
|
|
|
|
|
|
|
|
|
|
|
|
|
|
|
|
|
|
|
|
|
|
|
|
快速参考恩智浦 文档类别
2 文件
紧凑列表
安全文件正在加载,请稍等