封装信息 (1)
应用笔记 (1)
-
AN10216[AN10216]
GTL1655是一款16位总线收发器,采用了高电平驱动低电平输出阻抗(100 mA/12 Ω)以及LVTTL至GTL/GTL+和GTL/GTL+至LVTTL逻辑电平变换。
器件配置为两个共享共用时钟和主输出使能引脚的8位收发器,但同时具有独立的闭锁定时和输出使能信号。D型触发器和D型闭锁启用三种模式的数据传送;计时、闭锁或透明。GTL1655为工作于LVTTL电平的卡和使用GTL/GTL+信号电平的背板之间提供了理想接口。将降低输出摆幅、降低输入阈值电平和可配置边缘控制结合起来,提供操作速度更高的GTL/GTL+背板。
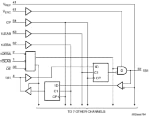
GTL1655可用于GTL (VTT= 1.2 V、VREF= 0.8 V)或GTL+ (VTT= 1.5 V、VREF= 1.0 V)信号电平上。端口A和控制输入符合LVTTL信号电平且为5 V耐受。端口B用来运行在GTL或GTL+信号电平上,VREF提供参考电压输入。
闭锁使能引脚(nLEAB和nLEBA)、输出使能引脚(nOEAB、nOEBA)和时钟引脚(CP)用于通过两个8位收发器(n = 1或2)控制数据流。当nLEAB设为高电平时,器件将会工作于端口A至端口B透明模式。nLEAB的高电平至低电平转变会闭锁A数据,无论CP处高电平或低电平(闭锁模式)。如果nLEAB为低电平,CP的低电平至高电平转变会在B端口对A数据进行计时(计时模式)。按相同方式使用控制引脚nLEBA、nOEBA和CP,可控制从端口B至端口A的数据流。OE引脚可用于禁用所有I/O引脚。
为优化信号完整性,GTL1655具备可调节边缘速率控制(VERC)。通过调节GND和VCC之间的VERC,设计师可调节端口B边缘速率以适合应用的负载条件。
GTL1655通过采用以下功能实现真正的带电插入能力:
|
|
|
|
|
|
|
|---|---|---|---|---|---|
|
|
|
|
|
|
|
|
|
|
|
|
|
|
|
|
|
|
|
|
|
|
|
|
|
|
|
|
|
|
|
|
|
|
|
|
|
|
|
|
|
|
|
|
|
|
|
|
|
|
|
|
|
|
|
|
|
|
|
|
|
|
|
|
|
|
|
|
|
|
快速参考恩智浦 文档类别
4 文件
紧凑列表
安全文件正在加载,请稍等