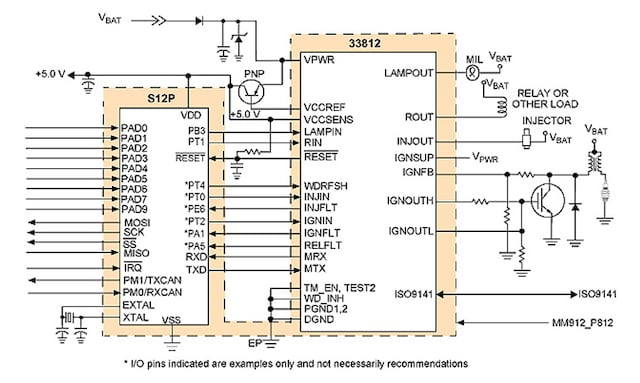
带点火和喷油器驱动的集成式S12P微控制器(MCU)

  • 本页面包含有关样品阶段产品的信息。此处的规格和信息如有更改,恕不另行通知。如需了解其他信息,请联系支持人员或您的销售代表。

点击图片以展开

文档

快速参考恩智浦 文档类别

1 文件

紧凑列表

设计文件

支持

您需要什么帮助?