2.4 GHz 802.15.4无线收发器

框图

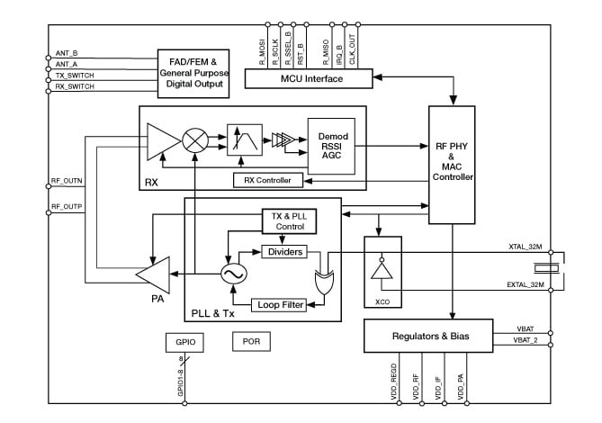
MCR20A结构框图

MCR20A Block Diagram

特性

  • 高性能2.4 GHz IEEE 802.15.4射频收发器
  • 802.15.4 PHY/MAC支持
  • -102 dBm敏感度,+8 dBm最大输出功率,降低对外部功率放大器的需求
  • 低功耗接收模式(LPPS)
  • TX 17 mA @ 0 dBm,RX 19 mA (典型)
  • TX 18 mA @ 0 dBm,RX 19.5 mA (最大)
  • 双PAN支持
  • 支持单端和快速分集天线选项:单个50 ohm天线采用单个换衡器,以降低组件数量和成本
  • 用于硬件加速的数据包处理器
  • 128位随机数生成器
  • 1.8-3.6 V工作电压
  • 小规格:5x5 LGA,32引脚
  • 工作温度范围:-40° C至+105° C
  • 支持SMAC、Thread网络协议和ZigBee协议栈
  • 软件协议栈、工具和IDE与恩智浦Kinetis®系列MCU兼容,并集成在Kinetis软件开发套件(SDK)内。

购买/参数










































































































文档

快速参考恩智浦 文档类别

4 文件

紧凑列表

设计文件

硬件

快速参考恩智浦 板类型.

3 硬件

软件

快速参考恩智浦 软件类型.

3 软件文件

注意: 推荐在电脑端下载软件,体验更佳。

工程服务

1-5 / 6 工程服务

展开

要查找支持该产品的其他合作伙伴产品,请访问我们的 合作伙伴市场.

培训

1 培训

支持

您需要什么帮助?