设计文件
收到完整的详细信息。 请参阅产品足迹及更多信息 电子CAD文件.
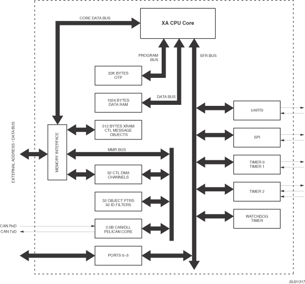
The XA-C3 is a member of the Philips XA (eXtended Architecture) family of high-performance 16-bit single-chip microcontrollers. The XA-C3 combines an array of standard peripherals together with a PeliCAN CAN 2.0B engine and "Message Management" hardware to provide integrated support for many CAN Transport Layer (CTL) protocols such as DeviceNet, CANopen and OSEK. For additional details.
The XA architecture supports:

XA-C3 SPECIFIC FEATURES
XA-C3 CAN AND CTL FEATURES
|
|
|
|
|
|
|
|---|---|---|---|---|---|
|
|
|
|
|
|
|
|
|
|
|
|
|
|
|
|
|
|
|
|
|
|
|
|
|
|
|
|
|
|
|
|
|
|
|
|
|
|
|
|
|
|
|
|
|
|
|
|
|
|
|
|
|
|
|
|
|
|
|
|
|
|
|
|
|
|
|
|
|
|
快速参考恩智浦 文档类别
2 文件
紧凑列表
安全文件正在加载,请稍等